RGB-LED-Stripes
Vor
einiger Zeit bekam ich sehr günstig ein Paar LED-Stripes. Leider sind
meine Stripes so spärlich bedruckt, dass ich nicht in der Lage war ein
ausführliches Datenblatt aufzutreiben. Herausgefunden habe ich:
Gemeinsamer + Anschluss (Gemeinsame Anode), und 3 weitere Anschlüsse
für rot, grün und blau die über GND geschaltet werden. Leider benötigen
die Streifen 24V, dafür haben sie den Vorteil, das keine Vorwiderstände
benötigt werden da sich diese schon auf der
Leiterfolie
befinden. Es könnten sogar Konstantstromquellen sein. Mittlerweile
befinden sich 5 der Strips hinter meinem TV-Gerät und geben somit eine
wunderbare Beleuchtung ab die sich natürlich mit der Fernbedienung
Dimmen lässt. Die Schaltung ist nur aus Bauteilen aus der
Bastelkiste entstanden und soll später in die
IR-Box2 integriert werden, funktioniert aber schon sein 4
Monaten
Tadellos. Wie man sieht, hatte ich nur Pertinax da. So sehen übrigens
Bohrlöcher in Pertinax aus, wenn man mit einem stumpfen Bohrer daran
geht
.
Auch der Kühlkörper ist Bastelmade, die Transistoren sind Isoliert
montiert mit Glimmerscheiben und Wärmeleitpaste.
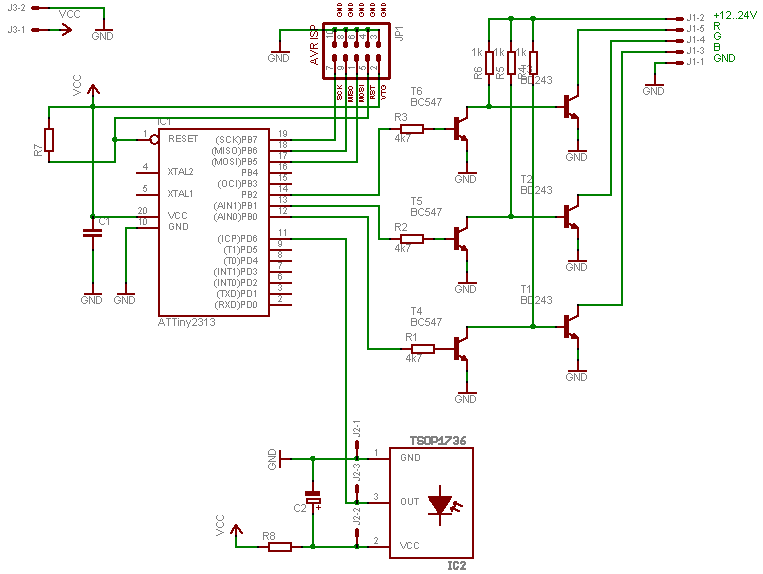
Schaltplan
Auch bei dieser Schaltung macht mal wieder ein Tiny2313 die Arbeit obwohl hier auch ein 8Pin AVR wie etwa der Tiny13 reichen würde (hatte keinen da). Die Plackerei übernehmen 3 alte BD243. Die 2 stufigen Treiber könnte man jedoch auch durch modernere N-Kanal Mos-Fets mit Logik-Level austauschen. Die Netzteile für +5 und +24V spar ich mit hier. Der TSOP ist laut Datenblatt beschaltet. Der AVR läuft mit 8 MHz (interner RC Oszilator), bei den Fuse Bits also nur noch den Div8 (Systemtakt / 8) ausschalten.
Platinenlayout
3D-Layout
Beim bestücken des IR-Empfängers, kann man auch Anstatt des TSOP eine 3polige Stiftleiste (für PSK-Kontakte) einbauen, so kann der TSOP auch über Kabel nach aussen geführt werden. Die Firmware lässt sich mit dem AVR-Studio Assemblieren. Um die RC5-Fernbedienung anzupassen ist auch diesmal die .asm Datei Downzuloaden und im Studio die entprechenden Tastencodes zu ändern. Das Listing ist soweit Kommentiert (hoffe ich jedenfalls), das man keine grossen Assemblerkentnisse dazu benötigt.
Eagle Board, Schaltplan,
Studio ASM, Zip
Obwohl das ganze keine Lichtorgel werden sollte, sondern einfach eine schöne Hintergrundbeleuchtung für mein TV, habe ich trotzdem eine Routine eingebaut die die Farbtöne weich durchfadet. Das Video bringt natürlich den Effekt nicht annähernd herüber.
RGB-Stripes
